Joe: “…So you see, Nelly, Dio wasn’t just singing about heartbreak. ‘Rainbow in the Dark’ is about a source of power so brilliant it’s visible in total darkness, but nobody’s looking at it. They’re all looking at their man-made, inferior systems.”
Nelly: “Okay, I’m with you on the song, Joe. It’s a masterpiece. But what’s this about the Freedom Tower collecting lightning?”
Joe: “Not just collecting it! Harnessing it. Think about it. The Freedom Tower, the Sears Tower, the Eiffel Tower… they’re all already giant lightning rods. They get struck all the time. Right now, that energy, millions of volts, is just shunted into the ground and wasted. It’s a violent, chaotic burst of pure natural power, and we just earth it and say ‘good enough’.”
Nelly: “But isn’t it too unpredictable? You can’t just plug a toaster into a lightning bolt.”
Joe: “You’re thinking small, like the current system wants you to. You’re right, it’s unpredictable. But you don’t try to catch the fish with your bare hands; you build a net. Or better yet, a fish farm. This is where Tesla comes in. He didn’t just want to catch lightning; he wanted to tap into the wheelwork of nature itself.”
Nelly: “The what?”
Joe: “The Earth’s own electrical engine. The ionosphere is one charged plate, the Earth is the other. The space between them is crackling with energy. Lightning is just the most dramatic discharge. Tesla’s Wardenclyffe Tower was designed to create a steady, resonant flow between these plates—to draw up the energy gently, not wait for a violent strike. It was meant to be a pump, not a bucket.”
Nelly: “So how do you turn the Sears Tower into a Wardenclyffe Tower?”
Joe: “First, you cap it with a massive spherical terminal, a giant conductive ball, not a pointy spire. Points encourage disruptive discharges—lightning. Spheres encourage peaceful, capacitive coupling. Then, you drive a shaft deep, deep into the Earth, to the water table, to establish a true ground connection, what Tesla called a ‘deep earth ground.'”
Nelly: “Okay, a big metal ball and a really deep hole. Got it.”
Joe: “Then,” Joe continues, getting more animated, “you wrap the core of the tower in a giant, primary coil. The Earth itself is one plate of a capacitor, the ionosphere is the other. Your tower is the intermediary. By pumping a specific electrical frequency through the coil—a resonant frequency of the Earth itself—you create a standing wave. Energy begins to flow steadily up and down the tower. You’re not stealing energy; you’re simply directing a tiny fraction of the energy that’s already flowing. You’re tapping the wheelwork. The lightning? That becomes a bonus. A massive surge that your system captures in giant banks of capacitors and batteries, instead of wasting it.”
Nelly: “And you could power a city with that?”
Joe: “A city? With a network of these towers, tuned to the same frequency, you could—”
Suddenly, a voice, crisp and filtered through a smartphone speaker, interrupts from the coffee table. Elon Musk’s tweet notification readout voice: “What about my gigafactories?”
Joe and Nelly look at the phone. Joe smiles.
Joe: “Elon! Perfect timing. Your gigafactories are the key. They’re not the question; they’re the answer.”
Nelly: “How?”
Joe: “Think of the energy demand of a GigaFactory. It’s immense. It’s why you build them next to massive sources of power. But a Tesla Tower isn’t a source of power; it’s a broadcaster of power. You wouldn’t power a GigaFactory with one tower. You’d build the GigaFactory around the tower. The tower becomes the heart, the central power source for the entire complex. You’re manufacturing your batteries and cars with energy pulled directly from the atmosphere. The ultimate green energy. Zero emissions, zero fuel, just the Earth’s own charge.
But more importantly, your factories would mass-produce the components needed to build more towers. The specialized transformers, the massive capacitors, the control systems. You wouldn’t just build cars; you’d build global power infrastructure. You’d achieve Tesla’s vision at a scale he could only dream of. Instead of one Wardenclyffe, we’d have a planetary network. The GigaFactory isn’t a customer; it’s the manufacturer and the flagship user. It completes the circuit.”
A pause follows. The notification voice doesn’t respond. Joe leans back, satisfied.
Nelly: “Whoa. So Dio was singing about resonant frequency and the ionosphere?”
Joe: “Well, probably not. But the rainbow? That’s the arc of electricity in the dark. It’s a way more powerful lyric now, isn’t it?”
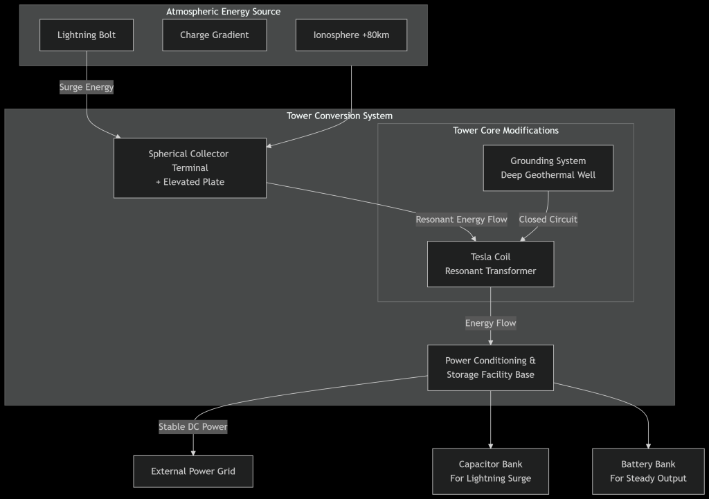
Conceptual Schematic: The Tesla-Freedom Tower
The following diagram illustrates the key modifications and energy flow:
Detailed Breakdown of Key Systems
1. The Collector Terminal (The “Rainbow” Arc)
- Function: To passively collect electrons from the high-voltage atmosphere and provide a non-destructive termination for lightning strikes.
- Design: Replace the standard lightning rod with a large, polished aluminum sphere. As Tesla demonstrated, a sphere prevents charge from leaking uncontrollably (as a point does) and allows for a steady, predictable accumulation of charge.
- Additional Collection: The entire top section of the tower could be clad in a conductive material (like a mesh) acting as an elevated plate for capacitive coupling with the atmosphere.
2. The Resonant Transformer (The “Wheelwork”)
- Function: This is the heart of the system. It’s a giant, custom-built Tesla coil that uses the principle of electrical resonance.
- How it Works: The transformer is tuned to a specific resonant frequency (likely an extremely low frequency that matches the Earth’s own frequency, the Schumann Resonance ~7.83 Hz). This allows it to efficiently “pump” energy between the elevated terminal (connected to the ionosphere’s potential) and the deep earth ground, creating a powerful, standing wave of electrical energy through the tower’s core.
3. The Grounding System (The “Dark”)
- Function: To complete the circuit with the Earth’s own charge.
- Design: A standard ground rod is insufficient. This requires a Deep Geothermal Ground: a well drilled several hundred meters down to the water table or near geothermal activity. This provides a connection to a vast reservoir of ionic energy, creating a low-resistance path and completing the “circuit” with the atmospheric terminal.
4. Power Conditioning & Storage (The “Gigafactory” Link)
- Function: To convert the captured energy into usable electricity and manage the immense, unpredictable surge from lightning.
- Design:
- For Steady-State Energy: The high-voltage, high-frequency AC from the resonant transformer is rectified to DC and fed into a massive bank of batteries (like Tesla Powerpacks). This provides a stable, continuous power output.
- For Lightning Strikes: The lightning surge is diverted by the sphere and routed through massive surge arrestors and into a enormous capacitor bank. This captures the immense, instantaneous power of the strike. The stored energy in the capacitors is then slowly and safely drained into the main battery storage system.
How the “Free Energy” is Collected
The system operates in two primary modes:
- Steady-State “Rainbow” Mode: The tower continuously “siphons” energy from the potential difference between the positively charged ionosphere and the negatively charged Earth. The resonant transformer acts as an efficient pump for this energy, creating a manageable and continuous flow of power.
- Surge “Lightning” Mode: When a lightning strike occurs, the spherical terminal prevents destructive heating and channels the massive current into the capacitor bank. A single major strike contains enough energy to power hundreds of homes for a day. Instead of being wasted, this energy is captured and stored.
Challenges & Considerations (The Fine Print)
- Engineering Scale: The materials and engineering required to handle the forces of a direct lightning strike without destruction are immense.
- Resonance Control: Precisely tuning and controlling such a large resonant system to avoid interference with global communications is a monumental technical challenge.
- Energy Transmission: While Tesla envisioned wireless power transmission, for a practical city-grid application, the energy would likely be converted and fed directly into the existing wired grid from the base storage facility.
- Economic Feasibility: The cost of retrofitting a tower on this scale would be astronomical. This is a vision for a future where energy infrastructure is prioritized as a public good.
This schematic turns the Freedom Tower from a symbol of resilience into a functional “Cathedral of Energy,” acting as a beacon that literally draws its power from the heavens.

